“重”星云集,“汽”动未来
----中国重汽集团招聘简章
一、集团简介
●始于1930年,1960年生产了中国第一辆重型汽车——黄河牌JN150载货汽车
●总部驻地:山东济南
●产品覆盖:重、中、轻、客、特全系列商用车
●拥有黄金产业链:整车+发动机+变速箱+车桥+核心部件
●事业平台:
国内唯一的国家级重型汽车工程技术研究中心+拥有正向研发体系+科技创新奖励(最高1000万)+三大研发中心+两大信息化及大数据中心+八大生产基地+遍布全球的营销网络+整车出口110多个国家和地区
●出口奇迹:连续16年整车出口量位居国内重卡行业出口第一
●经营情况:
2020年商用车产销突破50万辆,同比增长68.8%;
营业收入同比增长48.4%,利润同比增长65.5%
二、招聘范围、岗位及专业要求
2021年校园招聘需求计划

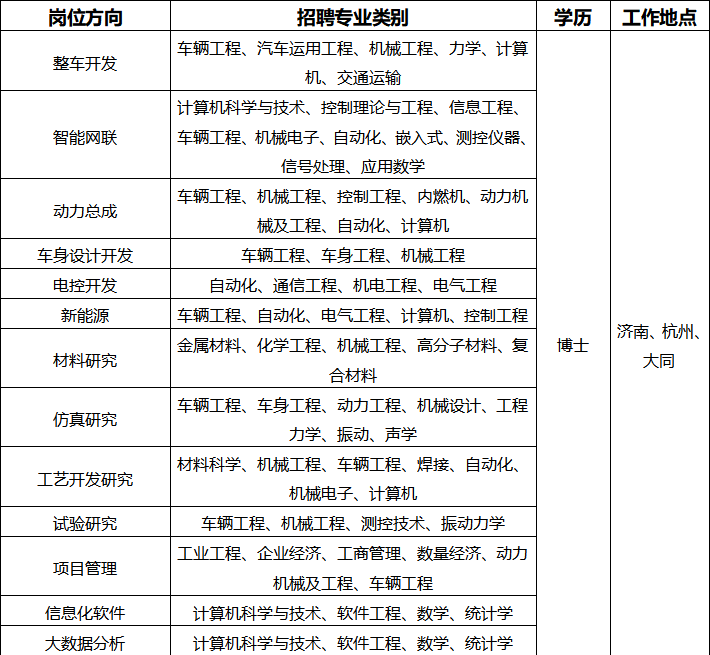
2021年博士招聘计划
(博士研究生学历均可投递,毕业时间不限)

三、薪酬福利

四、招聘流程
1.宣讲。我们将根据院校防疫情况,安排线下宣讲或空中宣讲,我们的行程将在中国重型汽车集团有限公司官方网站公布,请及时关注我们;官网://www.cnhtc.com.cn
2.简历投递。本次招聘只接收网申投递简历,不接收其他形式投递的简历,网申地址:;
3.在线测评。报名成功后,在网申系统中可收到测评链接,需点击测评链接进行测评;
4.简历筛选。根据简历和测评情况综合评定,进行简历筛选;
5.面试。面试分为专业面试和综合面试。根据院校防疫情况,安排现场面试或线上面试,请保持联系方式畅通,我们将通过短信或邮件的方式发送具体面试信息;
6.签约。面试通过的毕业生发放中国重汽集团offer。
五、应聘联系方式
网申地址:8007
人才专线:0531-58062127

(网申二维码)